限制級
您即將進入之新聞內容 需滿18歲 方可瀏覽。
根據「電腦網路內容分級處理辦法」修正條文第六條第三款規定,已於網站首頁或各該限制級網頁,依台灣網站分級推廣基金會規定作標示。 台灣網站分級推廣基金會(TICRF)網站:http://www.ticrf.org.tw

新版《松鼠寫給螞蟻的信》爆爭議!翻譯家控譯文改到認不得 出版社緊急下架

2024/06/29 11:50

小漫遊文化新出版《松鼠寫給螞蟻的信》,但翻譯家尉遲秀收到書後指出譯文被改得不認得,向出版社提出質疑。(翻攝自尉遲秀臉書)小漫遊文化新出版《松鼠寫給螞蟻的信》,但翻譯家尉遲秀收到書後指出譯文被改得不認得,向出版社提出質疑。(翻攝自尉遲秀臉書)

〔記者董柏廷/台北報導〕由翻譯家尉遲秀20年前翻譯的《松鼠寫給螞蟻的信》,近日由小漫遊文化重新發行。尉遲秀於臉書指出,拿到書後譯文被改得認不得,向出版社提出抗議。小漫遊文化緊急發出聲明將回收銷毀所有販售通路及庫存書。

尉遲秀27日在臉書上表示,日前他收到小漫遊文化寄來的贈書時,「發現當年出版的譯文被改得麋麋卯卯,每一頁都改,『松鼠寫給螞蟻的信』更是整封信改到我認不得。」

尉遲秀指出,「翻譯了140本書(圖文書超過80冊),每本我都是不厭其煩從電子稿開始和編輯一同修訂,一直看到送印前的紙本校對稿才放手。我怎麼可能讓我的名字跟一本讓我覺得陌生的書放在一起。」

小漫遊文化針對《松鼠寫給螞蟻的信》一書,編輯修改譯稿未經原譯者同意即上市之聲明公告。(翻攝小漫遊文化臉書)小漫遊文化針對《松鼠寫給螞蟻的信》一書,編輯修改譯稿未經原譯者同意即上市之聲明公告。(翻攝小漫遊文化臉書)

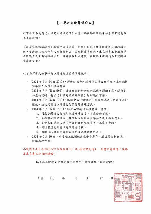
小漫遊文化27日發布聲明公告表示,翻譯文稿係由前一版出版社大田出版授權使用,今年6月推出新版,因編輯作業疏失,未在新書上市前與譯者溝通,譯者收到成書後,發現譯文有問題而主動聯絡小漫遊文化。

「聲明公告」指出,尉遲秀於24日晚間私訊告知編輯後的譯文有問題,後經編輯當面拜訪道歉及溝通,尉遲秀同意出版社先處理庫存書,不須全面下架,但譯者名稱要全部遮蓋,國家圖書館預行編輯資料如可更改也要盡快更改。並表示,小漫遊文化於26日開始清查全台庫存,並召開全社會議,討論處理方案,並於27日發出緊急通知,「此書所有販售之通路及庫存書立即回收銷毀」。

尉遲秀從事翻譯工作多年,現任台灣法語譯者協會理事長,以及輔仁大學法文系兼任助理教授。已故捷克知名作家米蘭.昆德拉作品繁體中文版,幾乎全由其翻譯。

尉遲秀20年前翻譯的《松鼠寫給螞蟻的信》為荷蘭作家敦.德勒根(Toon Tellegen)撰文,在美國網路書店亞馬遜(Amazon)讀者評價高達4.7顆星。德勒根擅長借由描繪動物之間的細膩互動,呈現人類的童心與無限想像。

☆藝文新聞不漏接,按讚追蹤粉絲頁
☆更多重要藝文新聞訊息,請上自由藝文網

不用抽 不用搶 現在用APP看新聞 保證天天中獎  點我下載APP  按我看活動辦法

發燒文章

網友回應